Симплекс-метод включает в себя целую группу алгоритмов и способов решения задач линейного программирования путём перебора вершин выпуклого многогранника в многомерном пространстве. Сущность метода: построение базисных решений, на которых монотонно убывает линейный функционал, до ситуации, когда выполняются необходимые условия локальной
оптимальности.
Рассмотрим примеры решения задач линейного программирования симплекс-методом с использованием метода искусственного базиса. Применяется в тех случаях, когда затруднительно найти первоначальный опорный план исходной задачи ЛП, записанной в канонической форме. Новая задача получается из исходной добавлением к левой части системы уравнений в канонической форме исходной ЗЛП таких искусственных единичных векторов с соответствующими неотрицательными искусственными переменными, чтобы вновь полученная матрица содержала систему единичных линейно-независимых векторов. Перейдем к примерам решения.
Пример 1. Решить симплекс — методом задачу линейного программирования z = 12×1 + 5×2 + 3×3(max). Решение задачи приводится с применением искусственного базиса.
Решение:


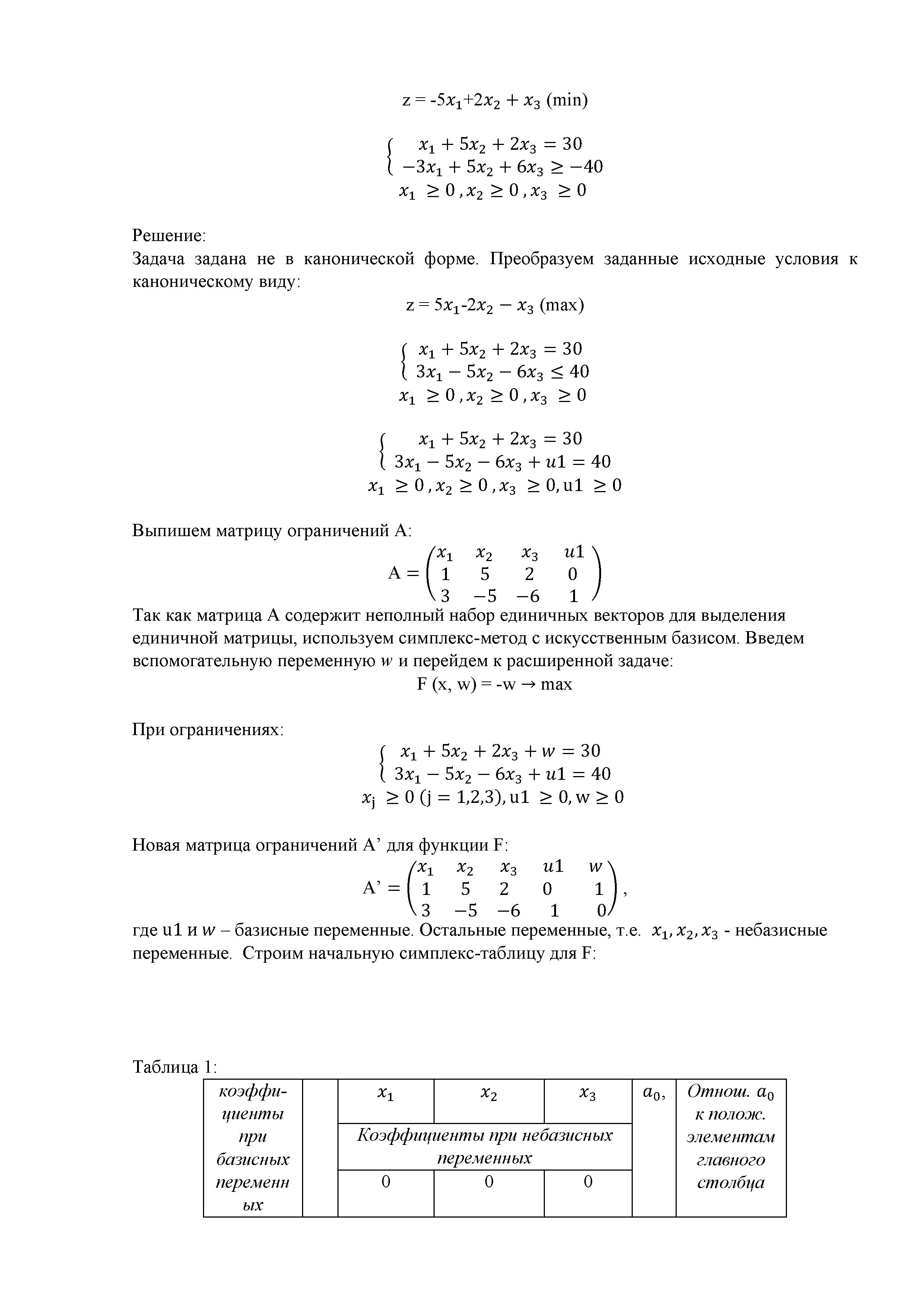
Пример 2. Решить симплекс — методом с искусственным базисом задачу линейного программирования z = -5×1 + 2×2 + 1×3(min).
Решение:


