Примеры решения задач линейного программирования из предмета «методы оптимизации» графическим способом. Подробное изучение алгоритма выполнения задачи по поиску оптимального решения задачи графическим методом с красочными рисунками и комментариями.
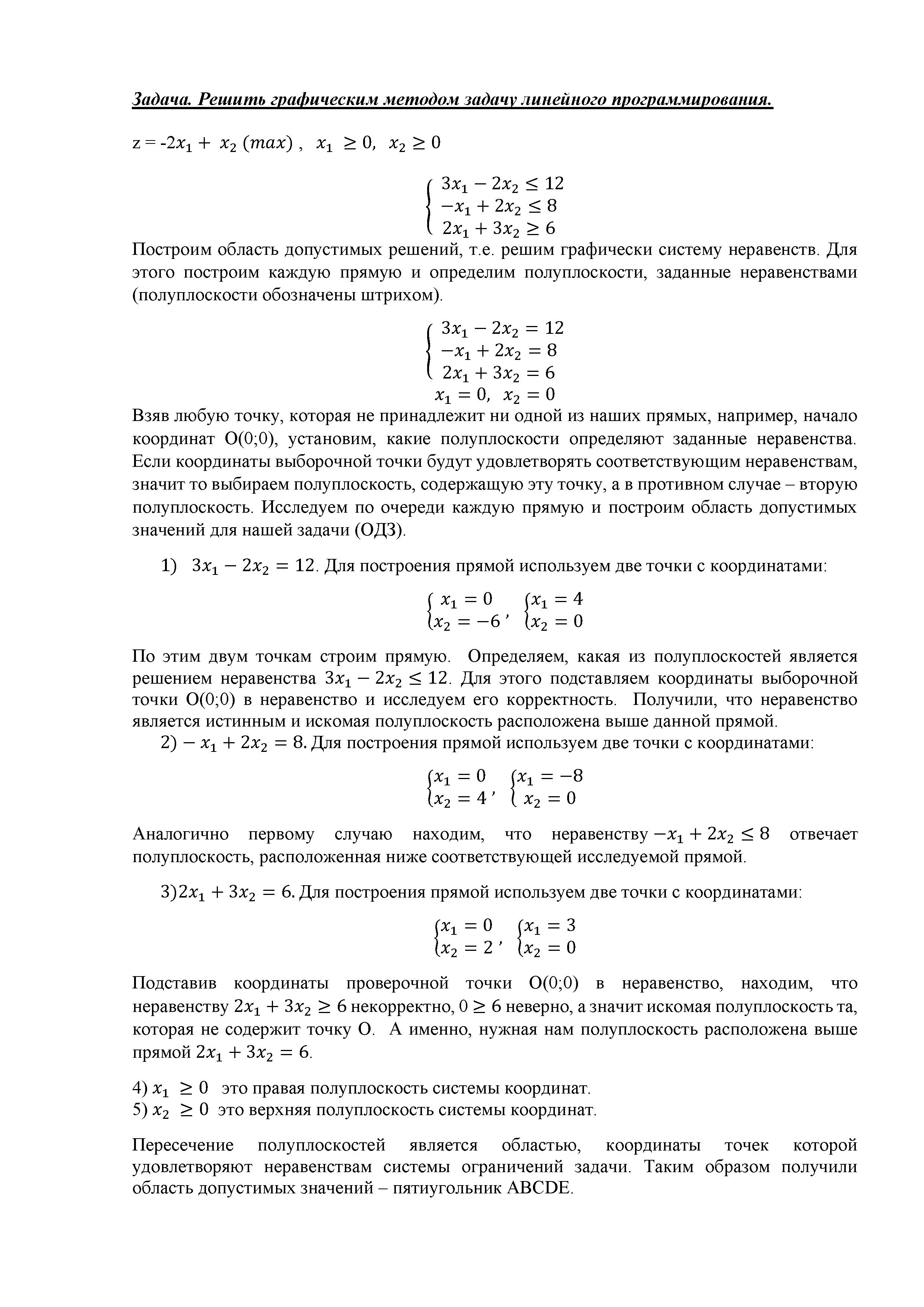
Пример 1. Решить графическим методом задачу линейного программирования z = -2×1 + x2 (max)
Решение:


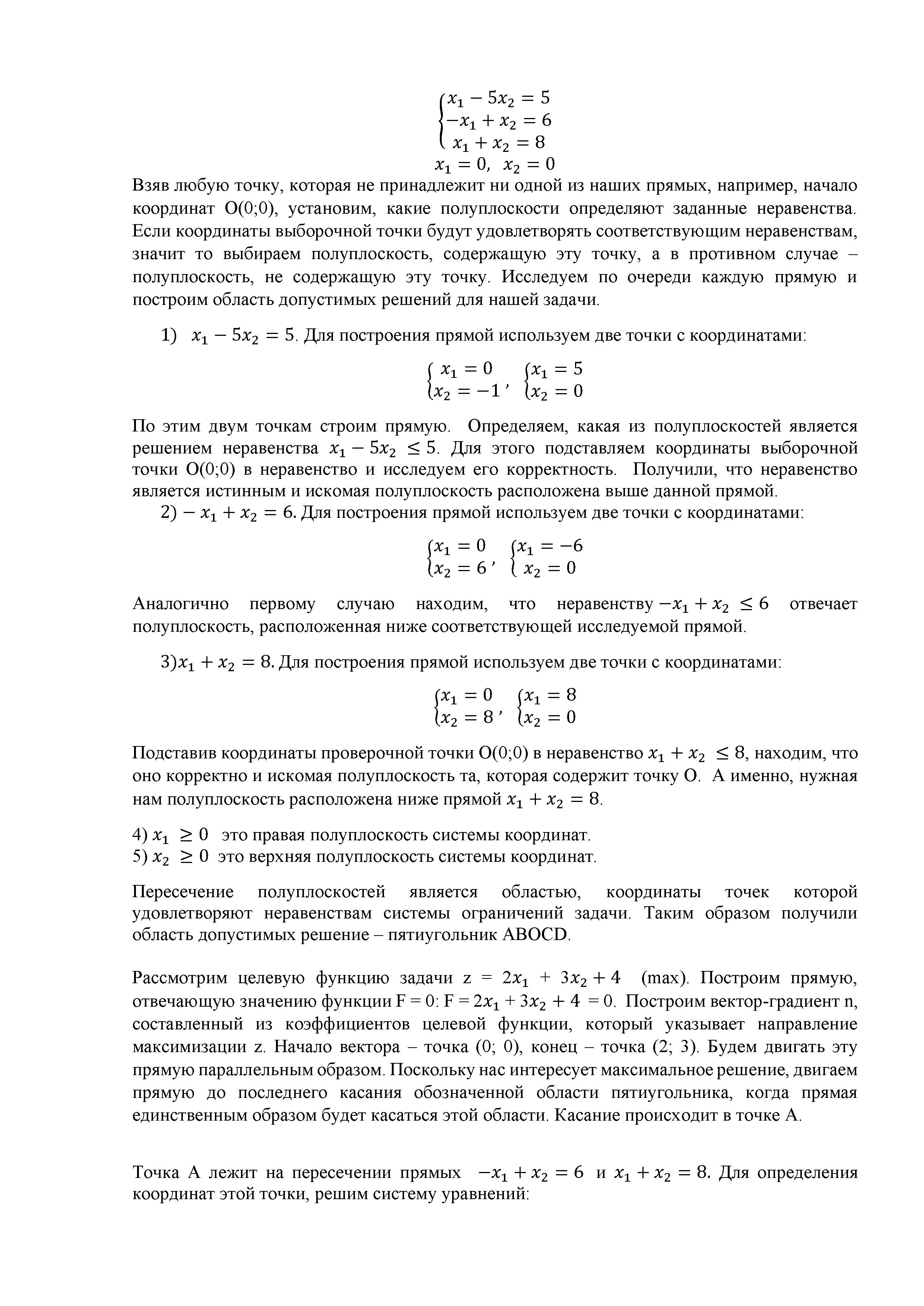
Пример 2. Решить графическим методом задачу линейного программирования z = -x1 + 4×2 +2×4 +x5 (max)
Решение:



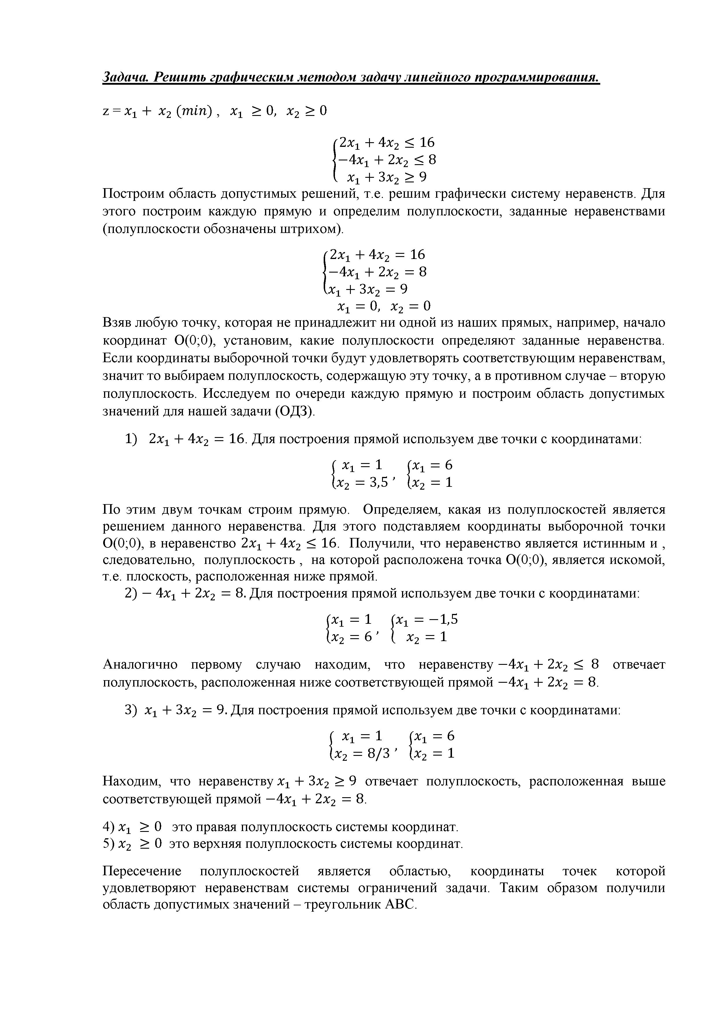
Пример 3. Решить графическим методом задачу линейного программирования z = x1 + x2 (min)
Решение:

